新聞資訊
新聞資訊
- 《山東省消防條例》2025最新版 2026年1月1日實施
- 室外疏散樓梯2m范圍內可以設置防火窗嗎?
- 貨梯前裝防火卷簾隔離,消防聯動測試貨梯需要聯動迫降嗎?
- 什么是消防水炮的射流半徑、監控半徑、最大保護半徑
- 儲油罐冷卻系統的選擇問題
聯系我們
廠家:智淼消防檢測設備廠家
手機:15262554119
電話:4006-598-119
郵箱:18751140119@163.com
地址:江蘇省蘇州市常熟市黃河路275號119室
消防新聞
消防安全重點部位的嚴格管理明文規定
- 作者:四川消防檢測設備
- 發布時間:2023-03-27 14:26:48
- 來源:http://m.chinayuntop.com/
- 點擊:988
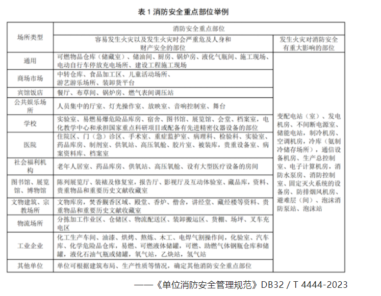
《消防法》第十七條要求消防安全重點單位應“建立消防檔案,確定消防安全重點部位,設置防火標志,實行嚴格管理”。
一、消防安全重點部位的定義:
根據《機關、團體、企業、事業單位消防安全管理規定》(公安部令第61號)第十九條的規定,消防安全重點部位是指容易發生火災,一旦發生火災可能嚴重危及人身和財產安全,以及對消防安全有重大影響的部位。
二、消防安全重點部位的確立原則:
單位應根據本單位實際,按照一般物品儲存價值、易燃、可燃物品存儲規模、重要設備、設施設置位置、人員密集程度、火災荷載規模,以及火災危險程度等情況確定。
1、容易發生火災的部位。
2、發生火災后對消防安全有重大影響的部位。
3、性質重要、發生事故影響全局的部位。
4、財產集中的部位。
5、人員集中的部位。
三、各場所重點部位確定:
1、人員密集場所消防安全重點部位:
人員集中的廳(室)以及建筑內的消防控制室、消防水泵房、儲油間、變配電室、鍋爐房、廚房、空調機房、資料庫、可燃物品倉庫和化學實驗室等。
——《人員密集場所消防安全管理》GB/T 40248-2021
2、醫療機構消防安全重點部位:
a) 容易發生火災的部位,包括藥品庫房、實驗室、供氧站、高壓氧艙、膠片室、鍋爐房、廚房、被裝庫、變配電室等。
b) 發生火災時危害較大的部位,包括住院部、門診部、急診部、手術部、貴重設備室、病案資料庫等。
c) 對消防安全有重大影響的部位,包括消防控制室、固定滅火系統的設備房、消防水泵房、發電機房等。
——《醫療機構消防安全管理》WS 308-2019
3、高層建筑重點部位:
高層民用建筑內的鍋爐房、變配電室、空調機房、自備發電機房、儲油間、消防水泵房、消防水箱間、防排煙風機房等設備用房應當按照消防技術標準設置,確定為消防安全重點部位,設置明顯的防火標志,實行嚴格管理,并不得占用和堆放雜物。
——《高層民用建筑消防安全管理規定》
4、大型商業綜合體消防安全重點部位:
餐飲場所、兒童活動場所、電影院、賓館、倉儲場所、展廳、汽車庫、配電室、鍋爐房、柴油發電機房、制冷機房、空調機房、油浸變壓器室、燃油/氣鍋爐房、柴油發電機房。
——《大型商業綜合體消防安全管理規則》
5、普通高等學校和成人高等學校消防安全重點部位:
1.學生宿舍、食堂(餐廳)、教學樓、校醫院、體育場(館)、會堂(會議中心)、超市(市場)、賓館(招待所)、托兒所、幼兒園以及其他文體活動、公共娛樂等人員密集場所。
2.學校網絡、廣播電臺、電視臺等傳媒部門和駐校內郵政、通信、金融等單位。
3.車庫、油庫、加油站等部位。
4.圖書館、展覽館、檔案館、博物館、文物古建筑。
5.供水、供電、供氣、供熱等系統。
6.易燃易爆等危險化學物品的生產、充裝、儲存、供應、使用部門。
7.實驗室、計算機房、電化教學中心和承擔國家重點科研項目或配備有先進精密儀器設備的部位,監控中心、消防控制中心。
8.學校保密要害部門及部位。
9.高層建筑及地下室、半地下室。
10.建設工程的施工現場以及有人員居住的臨時性建筑。
——《高等學校消防安全管理規定》
6、地方法規確立的重點部位:

7、其他建議設為重點部位的位置:
設置可燃外保溫材料的部位、商業綜合體內亞安全區、電動工具充電部位、蓄電池間、夾層、冰雪場所、密室逃脫類場所及不符合消防安全技術規范要求的區域。
四、消防安全重點部位管理措施:
1、設置明確的防火標志,標明“消防重點部位”和“防火責任人”。
2、單位應根據消防安全重點部位使用性質,制定相關管理規定、操作規程和事故應急處置操作程序,并在醒目位置設置標識牌。
3、重點部位應設置與其它房間區分的識別類標識和“消防安全重點部位”警示類標識,標明“防火責任人”。
4、根據實際需要配備相應的滅火器材、裝備和個人防護器材;
5、每日進行防火巡查,每月定期開展防火檢查。
6、 大型商業綜合體內餐飲場所的管理要求:
1. 餐飲場所宜集中布置在同一樓層或同一樓層的集中區域;
2.餐飲場所嚴禁使用液化石油氣及甲、乙類液體燃料;
3. 餐飲場所使用天然氣作燃料時,應當采用管道供氣。設置在地下且建筑面積大于150平方米或座位數大于75座的餐飲場所不得使用燃氣;
4. 不得在餐飲場所的用餐區域使用明火加工食品,開放式食品加工區應當采用電加熱設施;
5. 廚房區域應當靠外墻布置,并應采用耐火極限不低于2小時的隔墻與其他部位分隔;
6. 廚房內應當設置可燃氣體探測報警裝置,排油煙罩及烹飪部位應當設置能夠聯動切斷燃氣輸送管道的自動滅火裝置,并能夠將報警信號反饋至消防控制室;
7. 爐灶、煙道等設施與可燃物之間應當采取隔熱或散熱等防火措施;
8. 廚房燃氣用具的安裝使用及其管路敷設、維護保養和檢測應當符合消防技術標準及管理規定;廚房的油煙管道應當至少每季度清洗一次;
9. 餐飲場所營業結束時,應當關閉燃氣設備的供氣閥門。
7、大型商業綜合體內其他重點部位的管理要求:
1. 兒童活動場所,包括兒童培訓機構和設有兒童活動功能的餐飲場所,不應設置在地下、半地下建筑內或建筑的四層及四層以上樓層;
2. 電影院在電影放映前,應當播放消防宣傳片,告知觀眾防火注意事項、火災逃生知識和路線;
3. 賓館的客房內應當配備應急手電筒、防煙面具等逃生器材及使用說明,客房內應當設置醒目、耐久的“請勿臥床吸煙”提示牌,客房內的窗簾和地毯應當采用阻燃制品;
4. 倉儲場所不得采用金屬夾芯板搭建,內部不得設置員工宿舍,物品入庫前應當有專人負責檢查,核對物品種類和性質,物品應分類分垛儲存,并符合現行行業標準《倉儲場所消防安全管理通則》(XF1131)對頂距、燈距、墻距、柱距、堆距的“五距”要求;
5. 展廳內布展時用于搭建和裝修展臺的材料均應采用不燃和難燃材料,確需使用的少量可燃材料,應當進行阻燃處理;
6. 汽車庫不得擅自改變使用性質和增加停車數,汽車坡道上不得停車,汽車出入口設置的電動起降桿,應當具有斷電自動開啟功能;電動汽車充電樁的設置應當符合《電動汽車分散充電設施工程技術標準》(GB/T51313)的相關規定;
7. 配電室內建筑消防設施設備的配電柜、配電箱應當有區別于其他配電裝置的明顯標識,配電室工作人員應當能正確區分消防配電和其他民用配電線路,確保火災情況下消防配電線路正常供電;
8. 鍋爐房、柴油發電機房、制冷機房、空調機房、油浸變壓器室的防火分隔不得被破壞,其內部設置的防爆型燈具、火災報警裝置、事故排風機、通風系統、自動滅火系統等應當保持完好有效;
9. 燃油鍋爐房、柴油發電機房內設置的儲油間總儲存量不應大于1立方米;燃氣鍋爐房應當設置可燃氣體探測報警裝置,并能夠聯動控制鍋爐房燃燒器上的燃氣速斷閥、供氣管道的緊急切斷閥和通風換氣裝置;
10. 柴油發電機房內的柴油發電機應當定期維護保養,每月至少啟動試驗一次,確保應急情況下正常使用。
- 上一篇:火災消防滅火器的報廢標準
- 下一篇:火災消防驗收問題匯總大全






























蘇公網安備32058102002160號
客服QQ